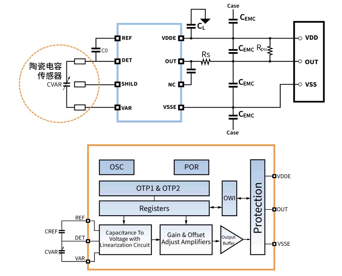
HZM2102